Tutorial: Lid-Driven Cavity - 2D
In this example we consider a box with a moving lid. The velocity is initially at rest. The solution should reach at steady state equilibrium after a certain time. The same steady state should be obtained when solving a steady state problem.
We start by loading packages. A Makie plotting backend is needed
for plotting. GLMakie creates an interactive window (useful for real-time plotting), but does not work when building this example on GitHub. CairoMakie makes high-quality static vector-graphics plots.
using CairoMakie
using IncompressibleNavierStokesBoundary conditions
boundary_conditions = (; u = (
# x left, x right
(DirichletBC(), DirichletBC()),
# y bottom, y top
(DirichletBC(), DirichletBC((1.0, 0.0))),
))(u = ((DirichletBC{Nothing}(nothing), DirichletBC{Nothing}(nothing)), (DirichletBC{Nothing}(nothing), DirichletBC{Tuple{Float64, Float64}}((1.0, 0.0)))),)We create a two-dimensional domain with a box of size [1, 1]. The grid is created as a Cartesian product between two vectors. We add a refinement near the walls.
n = 32
ax = tanh_grid(0.0, 1.0, n)
plotgrid(ax, ax)
We can now build the setup and assemble operators. A 3D setup is built if we also provide a vector of z-coordinates.
setup = Setup(; x = (ax, ax), boundary_conditions);Initial conditions
u = velocityfield(setup, (dim, x, y) -> zero(x));Iteration processors are called after every nupdate time steps. This can be useful for logging, plotting, or saving results. Their respective outputs are later returned by solve_unsteady.
processors = (
# rtp = realtimeplotter(; setup, plot = fieldplot, nupdate = 50),
# ehist = realtimeplotter(; setup, plot = energy_history_plot, nupdate = 10),
# espec = realtimeplotter(; setup, plot = energy_spectrum_plot, nupdate = 10),
# anim = animator(; setup, path = "$outdir/solution.mkv", nupdate = 20),
# vtk = vtk_writer(; setup, nupdate = 100, dir = outdir, filename = "solution"),
# field = fieldsaver(; setup, nupdate = 10),
log = timelogger(; nupdate = 1000),
);
state, outputs = solve_unsteady(;
setup,
start = (; u),
tlims = (0.0, 10.0),
params = (; viscosity = 1e-3),
processors,
);[ Info: Finished after 350 time steps and 0.9 secondsPost-process
We may visualize or export the computed fields
Export fields to VTK. The file outdir/solution.vti may be opened for visualization in ParaView. This is particularly useful for inspecting results from 3D simulations.
filename = joinpath(@__DIR__, "output", "solution")
# save_vtk(state; setup, filename)"/home/runner/work/IncompressibleNavierStokes.jl/IncompressibleNavierStokes.jl/docs/build/examples/generated/output/solution"Plot velocity
fieldplot(state; setup, fieldname = :velocitynorm)
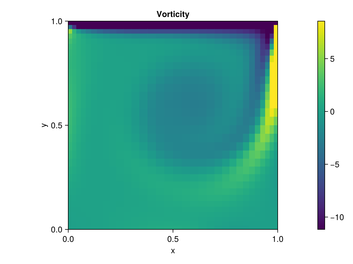
Plot vorticity
fieldplot(state; setup, fieldname = :vorticity)
In addition, the named tuple outputs contains quantities from our processors. The logger returns nothing.
# outputs.rtp
# outputs.ehist
# outputs.espec
# outputs.anim
# outputs.vtk
# outputs.field
outputs.logCopy-pasteable code
Below is the full code for this example stripped of comments and output.
using GLMakie
using IncompressibleNavierStokes
boundary_conditions = (; u = (
# x left, x right
(DirichletBC(), DirichletBC()),
# y bottom, y top
(DirichletBC(), DirichletBC((1.0, 0.0))),
))
n = 32
ax = tanh_grid(0.0, 1.0, n)
plotgrid(ax, ax)
setup = Setup(; x = (ax, ax), boundary_conditions);
u = velocityfield(setup, (dim, x, y) -> zero(x));
processors = (
# rtp = realtimeplotter(; setup, plot = fieldplot, nupdate = 50),
# ehist = realtimeplotter(; setup, plot = energy_history_plot, nupdate = 10),
# espec = realtimeplotter(; setup, plot = energy_spectrum_plot, nupdate = 10),
# anim = animator(; setup, path = "$outdir/solution.mkv", nupdate = 20),
# vtk = vtk_writer(; setup, nupdate = 100, dir = outdir, filename = "solution"),
# field = fieldsaver(; setup, nupdate = 10),
log = timelogger(; nupdate = 1000),
);
state, outputs = solve_unsteady(;
setup,
start = (; u),
tlims = (0.0, 10.0),
params = (; viscosity = 1e-3),
processors,
);
filename = joinpath(@__DIR__, "output", "solution")
# save_vtk(state; setup, filename)
fieldplot(state; setup, fieldname = :velocitynorm)
fieldplot(state; setup, fieldname = :vorticity)
# outputs.rtp
# outputs.ehist
# outputs.espec
# outputs.anim
# outputs.vtk
# outputs.field
outputs.logThis page was generated using Literate.jl.